
首届崇德基础教育校长发展论坛会议通知
(第二轮)
各中小学校、幼儿园负责人:
“中华文明源远流长,蕴育了中华民族的宝贵精神品格,培育了中国人民的崇高价值追求”。党的十九大报告强调,要“深入挖掘中华优秀传统文化蕴含的思想观念、人文精神、道德规范,结合时代要求继承创新,让中华文化展现出永久魅力和时代风采”,推动传统文化与学校教育深度融合,培养青少年的文化认同与自信。
为了进一步推动传统文化进校园这项系统性的国家教育工程,北京师范大学心理学部和清华大学心理与认知科学系将于2026年4月25日-26日在北京举办“首届崇德基础教育校长发展论坛”。
论坛主题
用传统文化守护青少年心理成长
主办单位
北京师范大学心理学部
清华大学心理与认知科学系
承办单位
清华大学文化心理学研究中心
资金支持
北京师范大学崇德教育基金
清华大学启明星辰心理与认知发展基金
会议时间
2026年4月25日-26日
报到、会议地点
清华科技园科技大厦C座二层会议中心
会议议题(包括但不限于)
1. 文化根脉与当代教育工作者的使命
2. 中华优秀传统文化中的心灵智慧
3. 传统文化进校园工程的实践与经验
4. 传统文化与心理教育融合的探索与体验
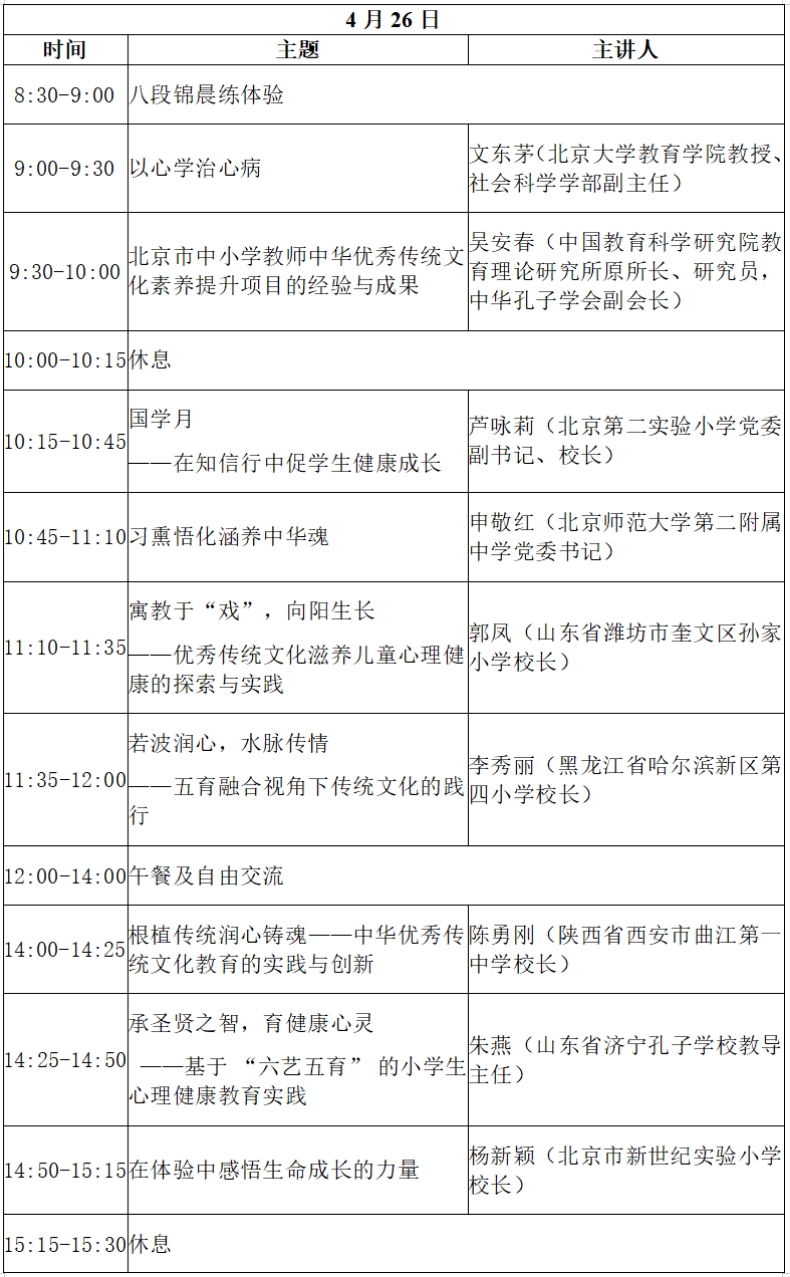
会议日程



注:如遇调整,以会议实际安排为准。
嘉宾介绍
林崇德 北京师范大学资深教授
谢维和 中国教育学会学术委员会主任、国家哲学社会科学一级教授、清华大学文科资深教授、原副校长
郭振有 教育部原副总督学、中国教育学会原常务副会长、国学专家、书法家
罗 良 北京师范大学心理学部部长
李 虹 清华大学心理与认知科学系长聘教授
徐小跃 南京大学教授、博士生导师,南京图书馆名誉馆长
文东茅 北京大学教育学院教授、社会科学学部副主任
吴安春 中国教育科学研究院教育理论研究所原所长、研究员,中华孔子学会副会长
芦咏莉 北京第二实验小学党委副书记、校长
申敬红 北京师范大学第二附属中学党委书记
郭 凤 山东省潍坊市奎文区孙家小学校长
李秀丽 黑龙江省哈尔滨新区第四小学校长
陈勇刚 陕西省西安市曲江第一中学校长
朱 燕 山东省济宁孔子学校教导主任
杨新颖 北京市新世纪实验小学校长
彭 贤 兰州大学副教授、临床心理学专委会注册督导师
李 颍 清华大学心理与认知科学系党委书记
注:名单以发言顺序排序,持续更新中
会议费用
1. 本次会议为公益项目,不收取会务费。
2. 提供会议期间的午餐,具体用餐时间及地点见餐券。
3. 与会者其余食宿及往返交通费用自理。
报名截止日期
2026年4月15日
报名咨询
1. 王老师:18618127497
2. 胡老师:18018030176
3. 柏老师:17611581812
4. 咨询邮箱:rccp@tsinghua.edu.cn
报名参会二维码

注意事项
1. 请参会人员严格遵守中央八项规定及其实施细则精神。
2. 学习研修的过程中,请遵守安全保密、廉洁自律各项规定。
北京师范大学心理学部
清华大学心理与认知科学系
2026年3月